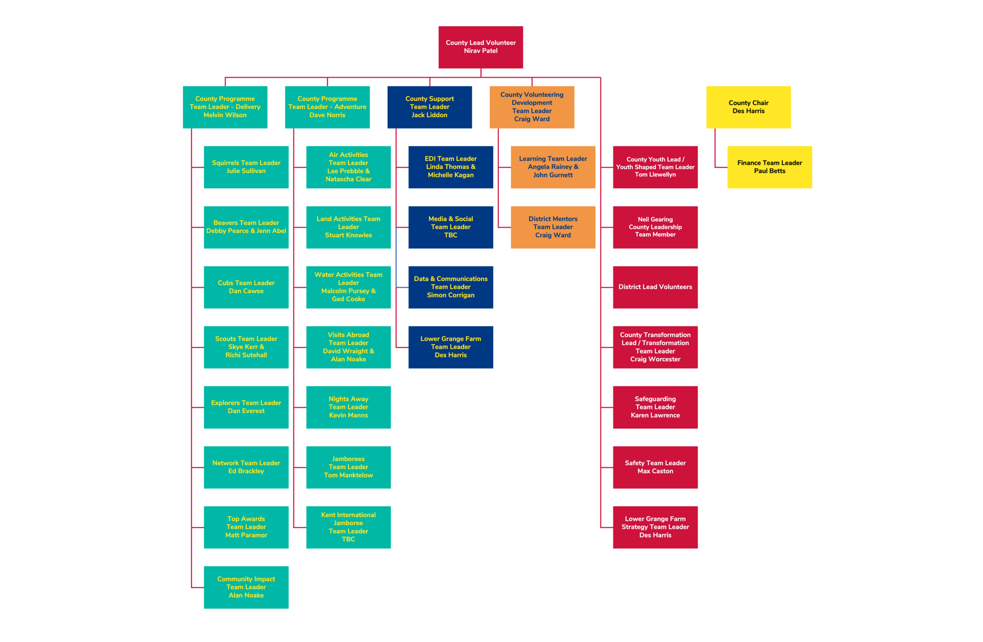
County Team Leaders

County Programme Team
Ged Cooke
Water Activities Team Leader

Kent County Scout Council
Kent Scouts Activity Centre
Lower Grange Farm
Grange Lane
Sandling
Maidstone, Kent
ME14 3DA
Telephone: 01622 397070
9am - 5pm Monday to Friday
Christmas opening information
